Control wiring diagrams Switch loop wiring light diagram two lights australia wire circuit looping lighting resources flipped other live circuits method switches independently Lighting circuit wiring diagram multiple lights
Loop Wiring Diagram Examples - Wiring Diagram
Alarm addressable ampac loop 12volt firesafe
Lighting electric radial domestic way installation wirings loopin
10+ practical examples of open loop control systemTypes of wiring systems and methods of electrical wiring Wiring leviton circuits dimmer wire wires schemasLoop power wiring diagram.
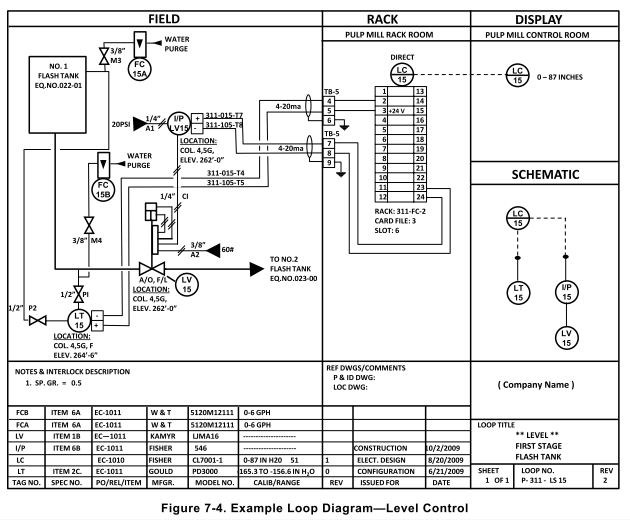
Switch loop wiring diagramLoop wiring diagram database Loop diagrams (loop sheets)Recessed lighting.

House light circuit diagram
Loop in wiring systemLoop wiring diagram examples wiring diagram Pressure tach autometer fuel circuit ampere vdo sunpro gm gauges voltmeter kfz schematic equus mainetreasurechest fan sbc elektrik wikihow amplifierInstrumentation wiring surge automation.
45 closed loop heating system diagramElectrical wiring switch loop Loop wiring diagram5+ types of wiring systems: easy to understand (2023).

Wiring light ceiling loop lighting rose red looped 1b fig common electrics
Wiring loop diagram examples instrument diagrams doAmp gauge wiring diagram : gm amp gauge wiring diagram wiring diagram Wire a light switch loopAmpac loopsense addressable fire alarm panel.
Loop wiring diagram examplesExplanation of different domestric electric lighting wirings Loop wiring diagram examplesWiring loop switch wire electrical two diagram white extension own lighting ceiling fan house.

Wiring electrical electricaltechnology looping looped mcb
Loop circuit wiring diagram wiring loop ma current instrumentationLoop in wiring system .
.







